首页
新闻中心
国有产权
招标代理
农村产权
政策法规
资料下载
关于我们
当前位置:
首页
>>
招标代理
>>
采购公告
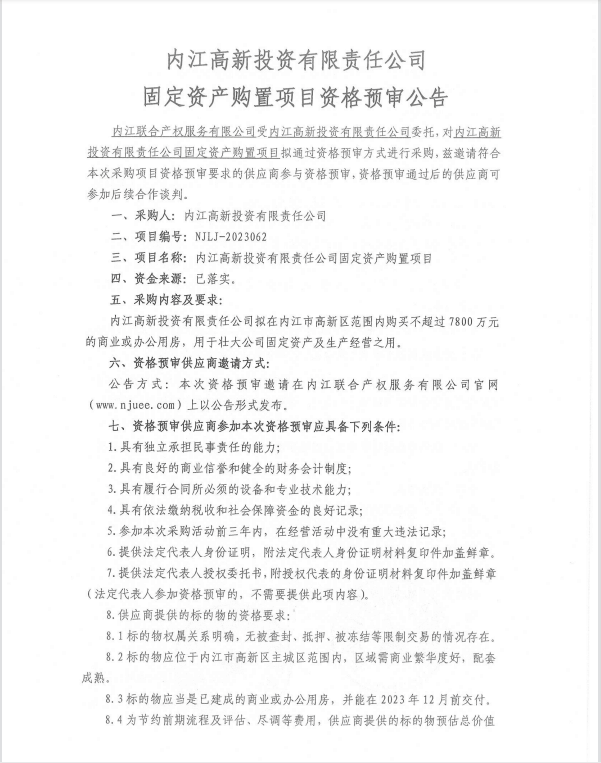
内江高新投资有限责任公司固定资产购置项目资格预审采购公告
作者:办公室 发布时间:2023-05-06 16:51
【上一篇】:
内江市东兴区东兴新城核心区加压泵站项目监理采购公告
【下一篇】:
威远兴创实业有限公司第一批次综合类劳务外包采购项目更正公告