首页
新闻中心
国有产权
招标代理
农村产权
政策法规
资料下载
关于我们
当前位置:
首页
>>
招标代理
>>
采购公告
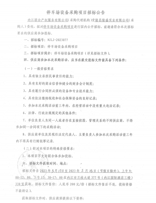
停车场设备采购项目招标公告
作者:办公室 发布时间:2023-05-16 17:11
【上一篇】:
威远县3万吨粮食仓储物流中心建设项目边坡工程专业分包采购公告
【下一篇】:
隆昌市智慧城市项目(信息化系统建设)设计更正公告