首页
新闻中心
国有产权
招标代理
农村产权
政策法规
资料下载
关于我们
当前位置:
首页
>>
招标代理
>>
采购公告
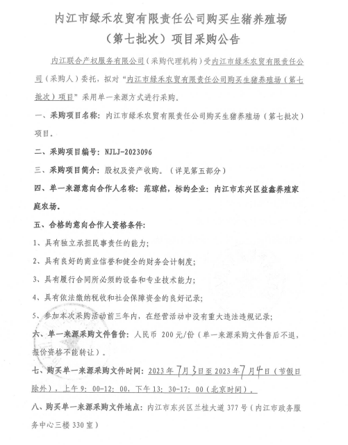
内江市绿禾农贸有限责任公司购买生猪养殖场(第七批次)项目采购公告
作者:办公室 发布时间:2023-06-30 16:11
【上一篇】:
威远县融媒体中心会议室及停车系统、通用设备、专业设备采购项目更正公告(第二次)
【下一篇】:
内江市绿禾农贸有限责任公司购买生猪养殖场(第六批次)项目采购公告