首页
新闻中心
国有产权
招标代理
农村产权
政策法规
资料下载
关于我们
当前位置:
首页
>>
招标代理
>>
采购公告
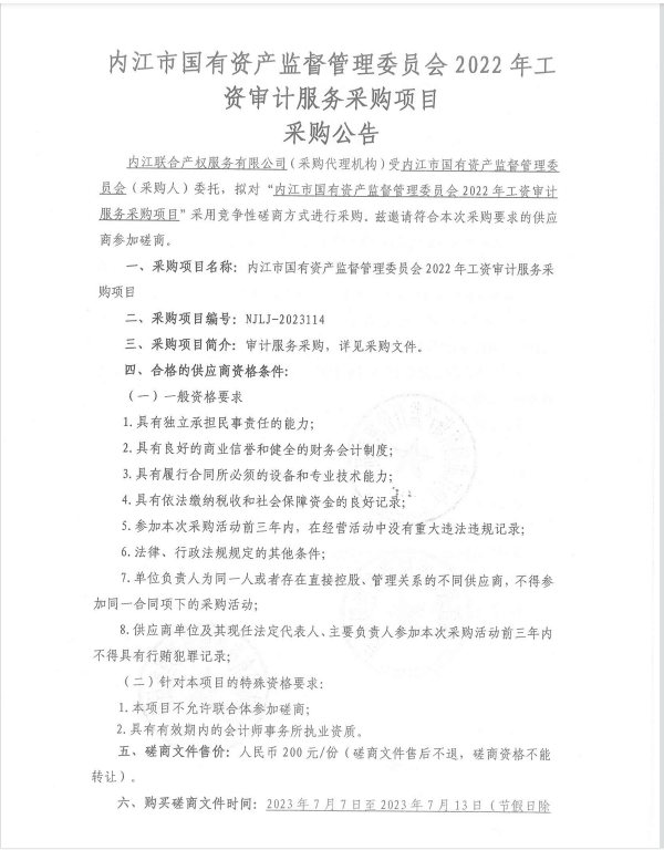
内江市国有资产监督管理委员会2022年工资审计服务采购项目采购公告
作者:办公室 发布时间:2023-07-06 16:43
【上一篇】:
威远县26个水厂资产评估服务单位采购公告
【下一篇】:
威远县融媒体中心会议室及停车系统、通用设备、专业设备采购项目更正公告(第二次)